消费者对线上购买的除特殊商品外的商品享有7日无理由退货的“后悔权”,《中华人民共和国消费者权益保护法》第二十五条已对此作出明确规定。但在实际交易中,各类线上购物方式的无理由退货服务存在退货条件、退货流程等不统一,服务质量参差不齐等问题。
对于线下无理由退货,目前并无相应法律法规作为支撑。为了营造更好的放心消费环境,各地政府鼓励和倡导线下实体店自愿向社会公开承诺无理由退货,并出台了相应规范性文件指导线下实体店经营者开展无理由退货服务。以浙江省为例,2018年出台的《浙江省线下实体店无理由退货指引》(试行)对经营者承诺规范、退货时限、商品完好标准、信用约束机制等四方面内容作出明确。
2025年2月17日,市场监管总局、国家发改委、工信部、商务部、文旅部等五部门联合印发《优化消费环境三年行动方案(2025—2027年)》,明确提出“鼓励实体店承诺无理由退换货,到2027年,动态发展线下无理由退换货承诺单位150万家以上”。
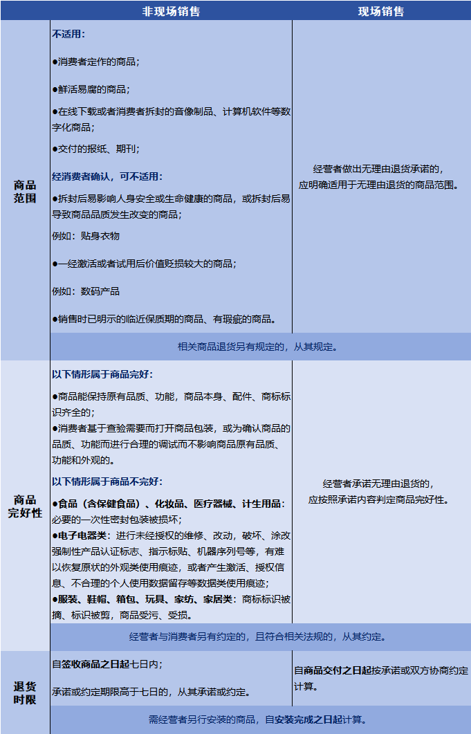
该标准中的关键技术指标主要来源于《中华人民共和国消费者权益保护法》、《中华人民共和国消费者权益保护法实施条例》、《网络购买商品七日无理由退货暂行办法》等3个文件。 该标准不适用于无形商品的无理由退货服务。 延 伸 科 普 常见的无形商品类型: 数字产品:软件、音乐、视频、电子书、在线课程等; 各类服务:教育、医疗、咨询、金融、旅游、酒店等; 知识产权:专利、商标、版权等。 非现场销售经营者应向消费者提供七日无理由退货服务;自愿承诺无理由退货服务的现场销售经营者,应按承诺内容或双方约定向消费者提供无理由退货服务。 1.非现场销售经营者 应建立退货商品检验和处理程序。不应擅自扩大不适用商品范围,对不适用的商品应以显著方式标注,提示消费者在购买时确认,不应将不适用作为消费者默认同意的选项。未经确认,不应拒绝。 2.现场销售经营者 应确定承诺无理由提货的商品范围、退货有效期限、退货方式、退货流程等,在营业场所醒目位置进行展示,并主动告知消费者;宜对商品进行隔离摆放并有明显标志,宜设置受理专区。 3.网络交易平台提供者 ●应与经营者订立协议,明确双方七日无理由退货的权利、义务和责任; ●应建立、完善退货规则及消费者权益保护有关制度并显著公示; ●应建立消费纠纷和解和消费维权自律制度。 4.退货工作人员 ●应进行岗前专业培训; ●应熟悉退货制度; ●应熟悉无理由退货商品范围、商品完好性判定、退货时限、退货流程等要求; ●应了解消费者诉求,及时受理或拒绝退货。 网络交易平台提供者应对非现场销售经营者履行七日无理由退货义务进行引导、督促和监督检查,提供技术保障,并建立检查监控制度。 承诺无理由退货的现场销售经营者应主动公示承诺内容、投诉渠道等信息,对外公布监督及投诉电话,自觉主动接受监督。
